在线训练
管理系统
演示平台
申请体验
首页
产品介绍
多宝视
贝贝乐
近斜弱视
近斜弱视常识
近斜弱视治疗
近斜弱视研究
眼部保健
验光配镜
典型病例
合作加盟
关于我们
公司简介
新闻动态
企业文化
资质荣誉
付款方式
人才招聘
联系我们
帮助中心
光明通道
多宝视产品下载
首页
>
近斜弱视百科
>
近斜弱视常识
> 正文
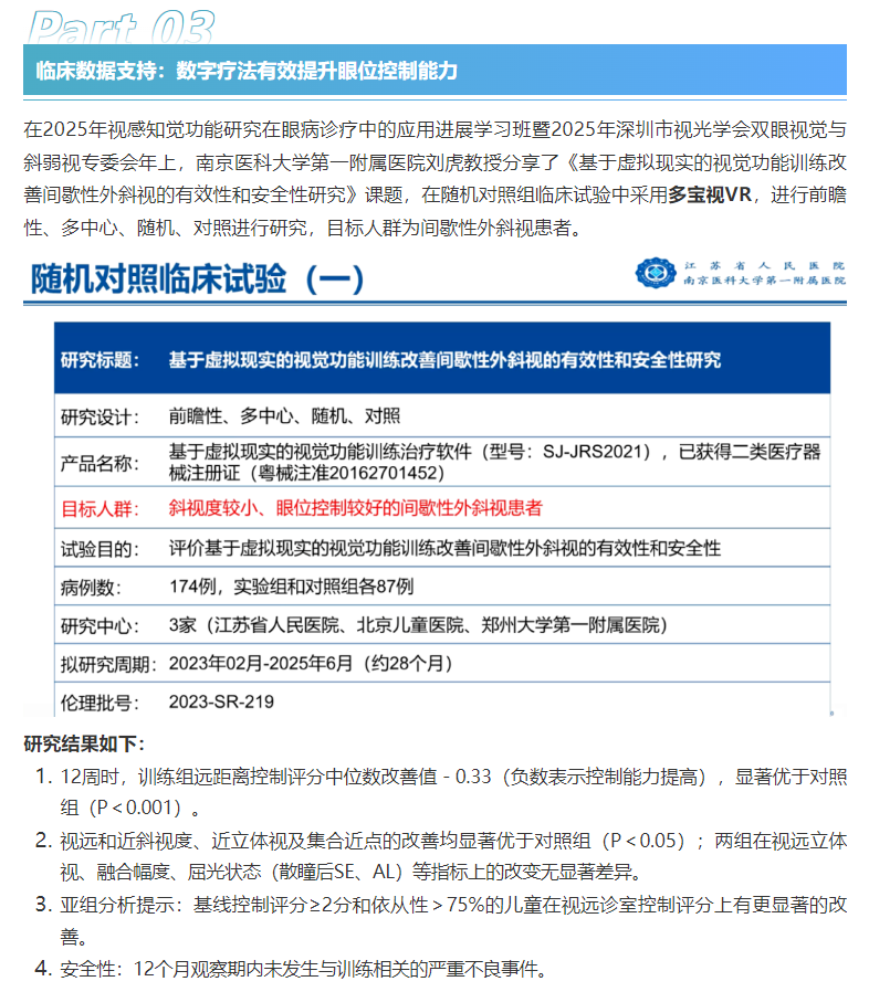
孩子眼睛“偶尔往外飘”?这种“游戏式训练”不用手术,效果显著!
2025-10-14 13:10:56 来源: 视景医疗
热点推荐
·
两会健康策聚焦近视防控 | 权威专家共话科技护眼,视景医疗LED红光成合规防控新选择
·
为何专家共识推荐PBM-LED作为近视防控一线选择?
·
在家就能做!如何为孩子选择和使用一款合格的PBM-LED产品
·
贝贝乐联合河南省立眼科医院启动“近视治疗仪用于控制儿童青少年近视进展的安全性和有效性研究”项目!
·
恭贺|视景医疗连续入选广东省2025年“专精特新”企业名单
·
贝贝乐PBM-LED新品闪耀国际眼健康高峰论坛,开启近视防控新篇章
·
抢占千亿近视防控赛道!贝贝乐PBM-LED招商启动,邀您共拓财富蓝海!
·
全国首证落地!贝贝乐 LED 红光技术开启近视防控新纪元
相关文章
·
孩子弱视戴镜后,到底能不能摘?4个摘镜标准家长必看
·
想要弱视治疗效果好?关键在这几点
·
6.6爱眼日 | 专家教你如何让孩子拥有明亮双眸
·
当端午龙舟赛遇上视功能:探索选手必备的双眼视超能力
·
视功能训练的原理是什么?为什么它能帮助孩子改善弱视?
·
想帮孩子治好弱视,这些知识家长一定要掌握!
·
孩子为啥容易患斜视?家长该如何应对?
·
别让弱视偷走孩子的清晰世界!双眼数字疗法让孩子“玩”出好视力
成功案例
·
【病例分享】治疗屈光参差性弱视,用对方法很关键!
·
屈光不正性弱视案例
·
近视性弱视 + 外斜视
·
典型病例:大龄近视性弱视
·
外斜视术后+屈光不正性弱视
·
屈光不正性弱视案例
·
典型病例:屈光参差性弱视(合并高度近视性弱视)
·
交替性外斜视案例
关于我们
产品专区
网站地图
合作加盟
联系我们
人才招聘
互联网药品信息服务资格证(粤)-非经营性-2023-0023
粤ICP备09035398号
广州视景医疗软件有限公司
版权所有
扫描二维码添加好友
搜索微信号
多宝视